先来看一下决定好皮肤的因素。
从图上看到,决定好皮肤的因素分别为遗传、生活方式、环境和护肤手段。遗传因素我们没法改变,生活环境我们没法预判,但我们可以改变生活方式和护肤手段。
所以,想用最少的钱把皮肤养好,先从生活方式开始。
为什么我把第一的位置让给早睡,是因为这是0成本养好皮肤的最简单最快捷的方法,让你不花钱就能养好皮肤。
在现代生活压力下,尤其是996打工人,熬夜成为了普遍现象。“用着最贵的精华,熬着最晚的夜”形容我们在合适不过了。
我们都知道,皮肤有昼夜节律,在晚上,人表皮角化细胞的细胞增殖比中午高30倍。具有最高的细胞增殖和修护能力。破坏昼夜节律,皮肤的代谢就会减慢,就会出现粗糙、脸色偏黄、黑斑、黄褐斑、青春痘等皮肤问题, 也会出现干燥、弹性差、缺乏光泽、容颜苍老等问题。
所以,不熬夜的每一天,你都是在不花钱养好皮肤。
作为社畜的我们,没有10小时,也最起码睡够7小时。
来看看我这几天失眠的样子。你会害怕的。
俗话说,运动使人健康,运动使人快乐。这话一点也不假。运动可以增强心血管系统的功能,反应在皮肤上就是红润有气色;运动会增强身体代谢能力,反应在皮肤上就是抵抗外界的侵袭,抵抗自由基的干扰,让皮肤更加健康。
做到这一点,你已经领先了非常多的人。而且不花钱!
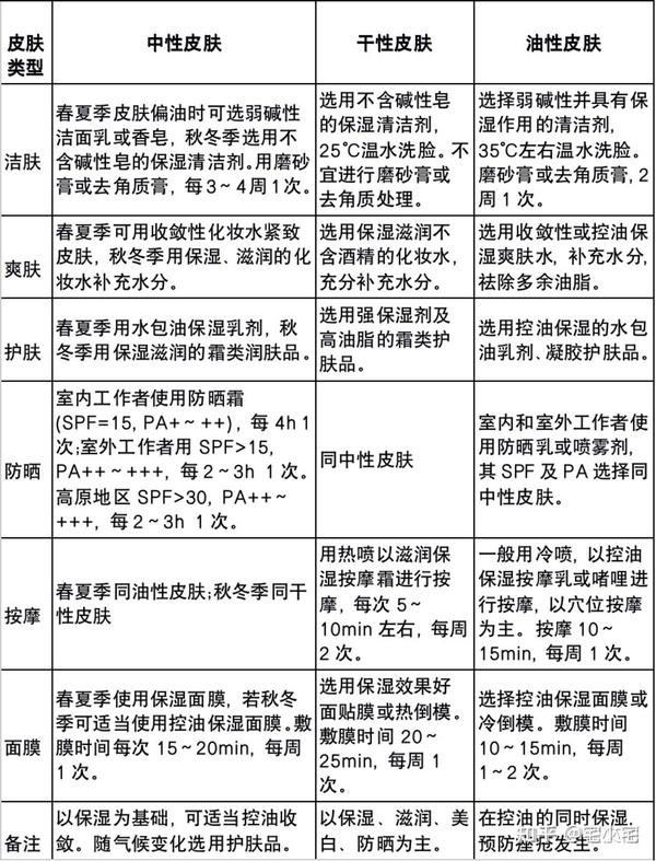
如果想要在皮肤上下功夫,首先就是要分清楚自己的肤质,不分肤质的随意种草就是耍流氓,所谓甲之蜜糖,我之砒霜,肤质是护肤的关键所在。
目前护肤主分类有干皮、油皮和中性皮肤之分,可以从洁面后皮肤紧绷感消失的时间来进行判断。
但还有一类非常广泛的肤质就是混合性,混合性肤质的特征是是指在脸部的不同区域,具有较大差异性的肤质特性。
混合偏油:通常T区呈现油性皮肤, 其他部分呈中性皮肤。
混合偏干:T区偏油,两颊偏干的情况。
说到护肤,最经济实惠的护肤方式莫过于防晒了,都知道紫外线的伤害,光老化是人变老最重要的因素了。
这里说的防晒可不止擦防晒霜,防晒ABC原则可以互补。做好防晒,才是美白抗衰舒敏的前提。
很多人忽视了清洁的重要性,而中国人又偏偏迷恋清洁后那种独特的涩感,再加上网上成天教育什么二次清洁、沉浸式卸妆,导致我国敏感肌越来越多。我就来给大家避避坑。
1、一般正常情况下,洗脸的频率推荐早晚各 1 次,每天 2 次。
2、洗脸是一种行为,洗面奶是洗脸的一种手段,不是必须要使用的。比如晨洁,如果不是出油特别多的话,更建议直接用清水洗脸。
3、但长期只用清水洁面也不好,这里针对涂化妆品的同学。如果你不涂抹任何护肤品,如一些男同学们,本身皮肤也不属于大油皮,相信我,什么都不要买,就用清水洁面!
4、从配方来讲,不区分男士洗面奶和女士洗面奶,只区分适用于不同肤质的洗面奶。所以男士也可以选择女士洗面奶,女士也可以选择男士洗面奶。
5、洗面奶的泡沫多少,与清洁力无关。不要迷恋泡沫,泡沫是个传说。
6、清洁力越强,并不代表洗面奶越好。这不是洗面奶好坏的唯一标准。同理,皂基洗面奶也不是低氨基酸洗面奶一等。
7、如果你只涂防晒,或者化很淡的妆,一般的洗面奶(不是清洁力很弱的)都能洗干净,不要卸妆+洁面了!
根据《中国人面部皮肤分类与护肤指南》,不同肤质的人群护肤方式和注重的点是不一样的。
但我们都知道,功效产品发挥作用的基础是透皮吸收,皮肤功效发挥作用的基础是代谢。所以,用最少的钱养皮肤,这两点是绕不开的。
基于这两点,酸是个好东西。
“刷酸”迅速火遍全网。但是,所谓的“刷酸”其实是一种化学换肤术,又称化学剥脱术,是将化学制剂涂在皮肤表面,导致皮肤可控的损伤后促进新的皮肤再生。所以这个酸不是护肤品。尤其是现在网上动辄30%的酸。导致烂脸的人忒儿多。
其实,添加了“酸”后,化妆品确实能够实现一定的清洁、改善毛孔粗大、闭口黑头粉刺、油脂分泌旺盛、去除痘印、均匀肤色等功效,但与“刷酸治疗”有着本质区别。大家可千万要看清楚。
我国酸类化妆品有着严格的使用限制和技术要求。化妆品中α-羟基酸及其盐类和酯类(包括苹果酸、柠檬酸等果酸)的含量不得超过6.0%,化妆品中水杨酸的含量不得超过3.0%,产品pH值不得低于3.5。
但是,从功效的角度讲,酸的pH太高的话,会出现电离,导致功效大打折扣,所以酸类护肤品的pH一般都不高于5。
Α-羟基酸及其在护肤品中的应用
要想长期安全有效的“刷酸”,理性和科学可少不了,酸类含量不超过6%,产品pH在3.5-5之间,这是选择酸类护肤品的指标。
我们一般说刷酸都是针对油皮和偏油皮的,那如果干性皮肤也想用酸来加快皮肤代谢,更好的辅助护肤品的吸收怎么办,那就要选择配方上更加温和,使用上也能兼顾的护肤品了,就比如自然堂果酸面膜。
作为一款酸类护肤品,5.5%三重果酸+水杨酸+二元酸,pH为3.8,指标足够。
采用面膜的剂型,在面部停留15分钟左右,发挥作用后清洗,不会造成过度刺激。
为了保证果酸发挥更好的功效,同时减少超强渗透带来的刺激,自然堂果酸面膜,采用双性缓释配方科技,用氨基酸缓释果酸的效果,保证深层渗透的同时,有效改善果酸对皮肤的刺激。而且,为了尽可能的保证温和,适宜的人群更广,自然堂还加入了泛醇、红没药醇、叔丁醇、β-葡聚糖这种舒缓修护的成分。
让干皮,甚至像我一样的轻敏皮也能用。实现了在安全的基础上足够功效。这也是我作为一个混干轻敏性皮肤去黑头、促渗所使用的手段。
自然堂果酸面膜是一款复合酸面膜,主要功效物质是5.5%三重果酸+水杨酸+二元酸,多通路调理肌肤。
为什么是5.5%三重果酸?因为它采用了一代果酸、二代果酸、三代果酸3种不同分子量的果酸,能在皮肤不同的部位起作用。
比如一代果酸乙醇酸,分子量76,是分子最小的果酸,也是应用最广泛的果酸,能够渗透到皮肤表层,还可以刺激胶原蛋白生长。
比如二代果酸葡糖酸内酯,分子量178,属于缓释型果酸,比第1代果酸要温和很多。其更多的羟基使其具有良好的吸水能力,可而减少水分的丢失,极大的 改善皮肤干燥状态,发挥优异的保湿效果。还具有促进屏障修护的效果。适合干性、敏感性皮肤使用。
比如第三代果酸乳糖酸,分子量358,作用在皮肤最表层,规律的促进表皮角质代谢,还具有高保水性,对敏感皮肤具有保湿和舒缓作用。还能抑制基质金属蛋白酶(降解胶原蛋白的酶),具有抗光老化作用。
三重果酸层层作用,剥落粗糙老废角质堆积,由内而外促进表皮焕新,疏通毛孔,让毛孔更加清爽细腻,改善闭口、黑头、粉刺等瑕疵,肌肤更加光滑透亮。
此外,他们为了控油、改善油脂分泌和痘痘,还加入了水杨酸和二元酸(琥珀酸)。水杨酸和二元酸配比使用,有效改善了单纯使用水杨酸的刺激性,对脆弱油痘肌更友好。
三重果酸作用肌肤层层渗透更新角质,水杨酸+二元酸针对黑头油痘。这5酸的配比对与各种肤质都是有作用的。
作为一款涂抹面膜,一次一罐,不担心用量的多少,还贴心的搭配了刮板,方便实用,对于其他面膜也能使用。
自然堂果酸面膜的质地为透明啫喱状,洗完脸后涂抹一罐,我一开始怕刺激只敢涂抹T区,最后发现全面涂抹也不会刺激,没有任何不适的感觉,是非常温和的一款面膜。
而且官方还做了人体临床试验,证明具有细致毛孔、改善暗沉的功效。
仅代表实验室效果,实际使用效果因人而异
我虽然一周就用1次,但是三次下来也能感觉到皮肤毛孔的减少,尤其是鼻子周围黑头的减少。如果混油和油皮的小伙伴可以加大使用量,效果会更明显。
仅代表个人使用效果,实际效果因人而异
但是,毕竟是酸类产品。还是有一些要注意的点
最后,如果能从饮食习惯上改善,将会得到显著增效的结果。
不仅是对身体,还是对皮肤,健康的饮食习惯是非常重要的。如果一个痘痘皮肤啤酒炸鸡花生米,奶茶甜点大盘鸡,宵夜烧烤的时候,就算用再贵的护肤品,痘痘也没有想象中那么快好。


