推广 热搜: 公司  快速  中国  企业  政策  未来    上海  系统  公司2 

最新Nature Synthesis综述:MOF基光催化CO2还原!

   日期:2024-04-16       caijiyuan   评论:0    移动:http://www78564.xrbh.cn/mobile/news/7088.html
核心提示:【高端测试找华算】专注测试分析服务、自有球差电镜机时、全球同步辐射资源,10000+单位服务案例!经费预存选华算,高至15%预存

【高端测试 找华算】专注测试分析服务、自有球差电镜机时、全球同步辐射资源,10000+单位服务案例!
经费预存选华算,高至15%预存增值!
第一作者:P. M. Stanley
通讯作者:J. Warnan
通讯单位:慕尼黑工业大学
论文速览:
随着温室气体的负面影响日益明显,从CO2合成燃料的潜力也变得清晰。太阳能燃料生产是光催化的一个子类别,它将可再生的太阳能转化为化学键的形式并储存起来。
本文通过文献调查和数据宏观分析,展示了该领域的发展,重点介绍了合成设计方法,并强调了取得的里程碑,同时批判性地评估了陷阱和机遇。
确定了五种基于MOF的材料分类,并通过关键的光催化性能指标和度量标准进行讨论。分析表明,MOF是实现高选择性CO2光催化的一个有利平台。在这一领域中发现了非标准化的测试和报告,识别出产品演变速率的不可比较性、未经验证的碳和电子源以及不完整的报告清单是实现跨实验室基准测试和突破的主要障碍。
本文还提供了平衡的讨论和最佳实践建议,以指导研究人员研究基于MOF的材料用于光催化CO2还原。
图文导读:
图1 | MOF基光合CO2还原的发展和本文内容概览。a, 光驱动CO2还原的MOF原理示意图。b, 确定的材料合成分类的示意图表示。c, 根据详尽的文献分析提供的状态和最佳实践讨论与建议的概览。
图2 | 合成研究策略和分类。a, 每年每类别的出版物数量。b, 节点催化:CO2在MOF的(混合或单一)金属节点上配位和还原。c, 分子催化:离散的配位复合物(分子电催化剂)集成到MOF结构中。d, 纳米粒子催化:金属或半导体纳米粒子与MOF结构界面,CO2在(孤立的)纳米粒子位点上配位和还原。e, 混合材料:两种材料类别在微米尺度上界面形成复合材料。f, 维度控制:关注控制和/或封装催化剂的维度和性质,例如2D MOLs(层)和离散的MOPs。
图3 | MOF CO2光还原文献报告性能的定量分析。a, 每个类别报告的主要CO2还原产品的分布。b, 报告的主要产品选择性(以%表示)和操作时间(小时,如果适用,将多周期测试的反应时间相加)的箱形图。c, 报告的主要(选择性最高的)产品演变速率的箱形图。d, 分子催化的产品演变速率与TON的关系。e, AQYs的分布,按数值分类(例如,71% = 未提供AQY的报告百分比,13% = 提供0-1% AQY的报告百分比)。
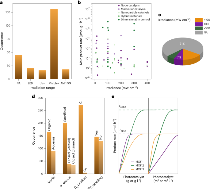
图4 | 文献应用的辐照条件、光催化介质和领域的概述。a, 应用的辐照条件。b, 主要产品速率与相应辐照强度的关系。c, 所有类别的辐照强度分布。d, 反应条件、最佳实践和研究结果的识别及其各自的发生频率。
图5 | 概述了本文讨论的主要成就和仍然存在的挑战。主要成就(绿色)和陷阱(红色)是从MOF CO2光还原的文献调查中提炼出来的。
总结展望:
本研究的亮点在于确定了五种基于MOF的材料,并通过关键的光催化性能指标和度量标准进行讨论,揭示了MOF作为实现高选择性CO2光催化的有利平台。
研究还发现非标准化的测试和报告是实现跨实验室基准测试和突破的主要障碍。通过提供平衡的讨论和最佳实践建议,本文为研究人员提供了宝贵的指导,以推动基于MOF的材料在光催化CO2还原领域的研究进展。
此外,本文的数据表明,尽管取得了一定的进展,但MOF光催化剂的产品演变速率仍然较低,只有8篇报告达到了100 mmol g?1 h?1以上的速率,这意味着为了实现可行的太阳能燃料系统,效率需要显著提高。
文献信息:
标题:Perspective Analysis of metal–organic framework-based photosynthetic CO2 reduction
期刊:Nature Synthesis
DOI:https://doi.org/10.1038/s44160-024-00490-z
【高端测试 找华算】华算科技精于高端测试服务、10余年球差电镜拍摄经验、同步辐射三代光源全球机时,300多博士/博士后等高层次人才团队亲自检测,给你高标准的数据质量保证! 
球差电镜、同步辐射、原位表征、DFT计算,已助力10000多研究成果顺利在Nature、Science、JACS、Angew、EES、AM、AEM、AFM等国际顶级期刊发表,专业靠谱好评如潮!
ntent="[{"type":"block","id":"KVIc-1689669278722","name":"paragraph","data":{"version":1},"nodes":[{"type":"text","id":"NHOU-1689669278721","leaves":[{"text":"【做计算 找华算】","marks":[{"type":"fontSize","value":15},{"type":"color","value":"#ff0000"},{"type":"bold"}]},{"text":"华算科技专注DFT代算服务、正版商业软件版权、全职海归计算团队,10000+成功案例!","marks":[{"type":"fontSize","value":15}]}]}],"state":{}},{"type":"block","id":"R6qp-1699321974042","name":"paragraph","data":{"version":1},"nodes":[{"type":"text","id":"kQ23-1699321974041","leaves":[{"text":"客户成果发表在Nature、Nature Catalysis、JACS、Angew.、AM、AEM、AFM等顶刊,好评如潮,专业靠谱!","marks":[{"type":"fontSize","value":15}]}]}],"state":{}},{"type":"block","id":"Ckci-1699321974044","name":"paragraph","data":{"version":1},"nodes":[{"type":"text","id":"mchh-1699321974043","leaves":[{"text":"计算内容涉及材料结构、催化活性能、反应路径计算、OER、HER、ORR、自由能、电位、容量、电导率、离子扩散,过渡态+AIMD、吸附;HOMO/LUMO,离子溶剂化配位结构,固态电解质锂离子通道等。","marks":[{"type":"fontSize","value":15}]}]}],"state":{}}]">
 添加下方微信好友,立即预约 

电话/微信:18129908757

 点击阅读原文,立即咨询测试!

以上内容包含广告

本文地址:http://www78564.xrbh.cn/news/7088.html    迅博思语 http://www78564.xrbh.cn/ , 查看更多

特别提示:本信息由相关用户自行提供,真实性未证实,仅供参考。请谨慎采用,风险自负。

 
 
更多>同类最新资讯
0相关评论

文章列表
相关文章
最新动态
推荐图文
最新资讯
点击排行
网站首页  |  二维码  |  关于我们  |  联系方式  |  使用协议  |  版权隐私  |  网站地图  |  排名推广  |  广告服务  |  积分换礼  |  网站留言  |  RSS订阅  |  违规举报  |  粤ICP备2023022329号