来源:微信公众号《中信建投证券研究》
文|胡玉玮 冯天泽 周之瀚
2024年多项经济指标显示国内经济持续复苏,结构上呈现高质量发展,政策方面聚焦新质生产力,落实三中全会深化改革要求,资本市场监管加强,一揽子政策推动预期回升,房地产政策助力市场企稳,央国企监管加强。本文对2025年做出以下展望:(1)宏观经济:GDP增长目标5%左右,通胀温和回升,赤字率明显抬升。(2)重点政策:积极应对外部冲击,加大宏观调控,着眼长期规划,平衡供给需求,地产政策持续加码,落实地方政府化债。(3)大类资产配置建议:黄金走高,原油略降,A股超配,债市谨慎乐观,美股谨慎,美债超配,人民币面临一定贬值压力。(4)建议关注:并购重组、科技创新、权重龙头、供给两新、养老生育五大主线及相应投资机遇。

2024年经济形势回顾与分析:经济复苏,结构上高质量发展,失业率平稳,居民收入稳定增长,制造业景气度提升。企业利润虽略降,但高技术制造业增长迅速。物价水平偏弱,M2-M1剪刀差走阔,社融增速下降。外贸韧性足,外资波动大,公共预算收入下滑而支出提速,股市趋稳,债市慢牛。
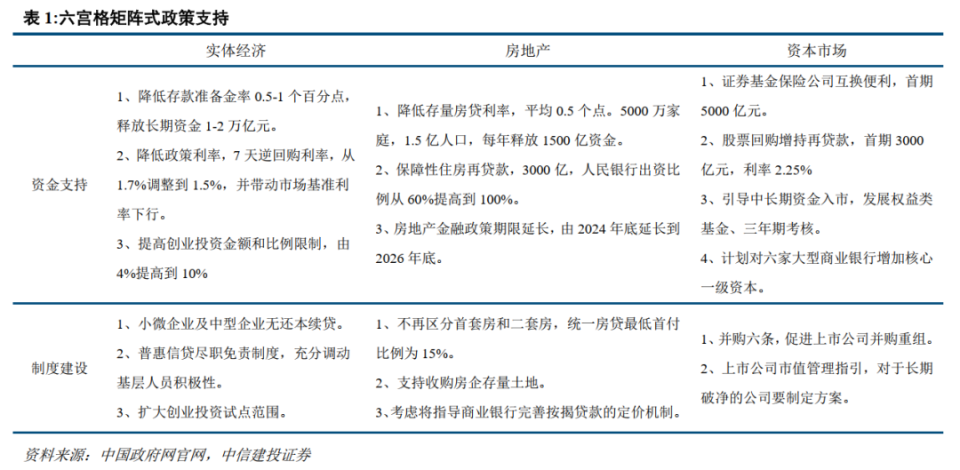
2024年政策回顾与分析:政策聚焦新质生产力,三中全会全面深化改革,资本市场严监严管,一揽子增量政策推动社会预期回升,逆周期调节成效显著,房地产政策组合拳助力市场企稳,央国企监管加强,推进上市公司市值管理考核,鼓励国企并购重组。
展望2025年的宏观经济和政策
(一)宏观经济
1、GDP将设定5%左右的稳定增长目标
预计2025年我国GDP仍然将设定5%左右的增长目标。这一目标的设定,一方面可以避免经济增长速度的过快回落,从而维持经济的平稳过渡和持续发展;另一方面,与2024年的经济增长率相比,5%左右的目标既不会过低,也不会过高,能够确保经济发展的连续性和稳定性。通过这种适度的预期管理,可以有效引导市场和投资者的信心,促进投资和消费,从而为经济增长提供动力。此外,随着近期一揽子政策的实施,我国四季度已出现经济筑底回升的积极信号。展望明年,我国经济增长面临的挑战包括国内有效需求不足、社会预期偏弱、物价持续低位运行以及中美贸易摩擦加剧等。尽管存在这些困难,我国政府已经明确表示将实施更加积极的逆周期和跨周期调节政策来应对这些挑战,例如财政政策继续加码、货币政策保持宽松、房地产政策止跌回稳政策有效实施、地方一揽子化债方案有力落实、保民生促内需政策持续出台等。通过这些政策的实施,可以有效引导市场和投资者的信心,促进投资和消费,从而为经济增长提供动力,确保明年GDP实现5%左右的增长。
2、通胀水平将呈现温和回升态势
根据当前的经济数据和市场预期,2025年我国通胀水平预计将呈现温和回升的态势,具体表现为CPI同比增速达到1%左右,PPI同比增速回升至0%左右,GDP平减指数回升至0.5%左右。这一结论既考虑了国内外经济环境的变化,也反映了政策层面的积极应对,以及市场预期的合理调整。具体来看:
首先,从CPI的角度来看,2025年则预计回升至1%左右。这一预期的形成主要基于几个因素:一是随着经济逐步复苏,居民收入水平的提高将带动消费需求的增长,特别是服务消费领域,这将对CPI形成一定的上行压力。二是食品价格的波动,尤其是猪肉价格的周期性变化。考虑到猪肉价格对CPI有显著影响,当前的生猪存栏量数据显示,生猪出栏速度加快,这可能意味着2025年猪肉供应量将减少,导致猪肉价格进入上升周期,从而推动CPI增长。三是政策层面,政府可能会继续实施一系列促进消费的政策措施以刺激内需。10月18日,央行潘行长在金融街论坛年会上提出“宏观经济政策的作用方向应从过去的更多偏向投资,转向消费与投资并重,并更加重视消费”,或暗示将出台更多消费刺激政策。再考虑到美国特朗普上台后将大幅加征关税,将对我国出口造成较大负面影响,为对冲这一冲击,明年我国促内需刺激政策料将继续发力,如“两新”政策加力扩围,这些都将有助于CPI的温和上涨。
其次,从PPI的角度来看,2025年的PPI同比增速预计回升至0%左右。这一预期反映了工业品价格在经历了一段时间的下行压力后,有望在2025年逐步企稳。具体来看,一方面,随着国内经济的稳步复苏,投资需求的边际改善可能会对工业品价格形成一定的支撑作用,尤其是在基础设施建设和制造业领域,政策的支持力度加大将有助于提升相关行业的需求;另一方面,国际大宗商品价格的变动也将对PPI产生影响。尽管有分析指出,特朗普上台后可能的能源政策变化可能会导致原油等大宗商品价格有所回落,但考虑到全球经济复苏的预期,大宗商品价格的下跌空间有限,对PPI的负面影响也将较为有限。此外,国内产能利用率的提升和企业库存周期的调整也将有助于缓解PPI的下行压力,使其逐步回归到一个较为稳定的水平。
最后,GDP平减指数作为衡量整体物价水平变动的重要指标,2025年预计回升至0.5%左右。这一预期的形成既反映了CPI和PPI的温和上涨趋势,也体现了经济整体运行的平稳态势。GDP平减指数的回升,意味着经济中的通缩压力进一步减轻,经济增长的质量和效益有望得到提升。在这一过程中,政府将继续实施积极的财政政策和稳健的货币政策,以促进经济的持续健康发展。同时,随着供给侧结构性改革的深入推进,产业结构的优化升级将为经济增长注入新的动力,进一步巩固经济平稳增长的基础。
3、赤字率将明显抬升
我们分析,明年将实施更加积极的财政政策,赤字率将明显抬升。第一,经济形势亟需财政政策继续加码。当前经济面临的主要问题是有效需求不足、社会预期偏弱、物价持续低位运行三者叠加态势,经济呈现出顺周期螺旋式收缩倾向,企业与居民部门资产负债表恶化的压力增加。从日本经验来看,在企业与居民部门资产负债表受损严重时,财政政策是推动经济走出泥淖的最有效驱动力。政府需要协同财政政策和货币政策,以较低利率水平借贷来扩张政府债务水平,加大财政支出力度以刺激经济增长。第二,财政部已多次明确表态将实施更加给力的财政政策。在10月12日的财政部新闻发布会上,蓝佛安部长曾表示“中央财政还有较大的举债空间和赤字提升空间”,而在11月8日的人大常委会上蓝部长再次提及这一表述,并进一步强调“结合明年经济社会发展目标”要“实施更加给力的财政政策”、“积极利用可提升的赤字空间”,政策表述更为明确且坚决。第三,从政府负债率数据来看,我国有足够的财政加码空间。11月8日的人大常委会给出了相关数据:2023年末G20国家平均政府负债率118.2%,G7国家平均政府负债率123.4%。而同期我国政府全口径债务总额为85万亿元,其中,国债30万亿元,地方政府法定债务40.7万亿元,隐性债务14.3万亿元,政府负债率为67.5%。相比之下,我国政府负债率显著低于主要经济体和新兴市场国家,显示出我国在财政政策上具有较大的灵活性和空间,在政府负债率方面还有较大提升空间,这为实施更加积极的财政政策提供了可能。因此我们预计:
一方面,明年的狭义财政赤字率将明显提升至4%左右。狭义财政赤字即政府一般公共财政赤字。依据今年实际GDP增长5%的目标以及前三季度GDP平减指数同比增速估算,今年名义GDP大概约131.6万亿。如果一般公共财政预算赤字率为4%,综合考虑明年实际GDP依旧保持5%的增速以及估算GDP平减指数或将回升至0.5%左右的情况下,2025年赤字规模将达到5.56万亿,相当于在今年的赤字规模上调增1.5万亿。
另一方面,明年的新增专项债额度或将大幅扩张至4-5万亿,特别国债有望扩容至2-3万亿,广义财政赤字率将明显抬升至8.2%-9.6%左右。第一,新增专项债额度或将大幅扩张至4-5万亿:11月8日全国人大常委会新闻发布会表示,明年将扩大专项债券发行规模,拓宽投向领域,提高用作资本金的比例。近年来,由于稳定可观收益的项目相对较少,专项债规模扩大受到阻碍。然而,专项债的使用范围已经显著拓宽,现在可以用于收购存量土地(土储专项债)或者已建成商品房(保障性住房专项债),也可以用于偿还地方政府存量债务(特殊专项债)。数据显示,2017-2019年土储专项债在新增专项债总额中一度占到30%左右的比例,如2018年土储专项债发行规模为4830亿元,占当年新增专项债总额的35.8%;到2019年,土储专项债发行规模进一步上升至6162亿元,占比为28.6% 。2023年,保障性住房专项债发行额约4803亿元,主要用于城市棚户区改造,未来在收购存量商品房方面也有望拓展。11月的全国人大常委会也宣布,自2024年起连续五年每年从新增专项债中安排8000亿元用于债务化解。此外,虽然2020年以来,各省的专项债资金用于项目资本金的规模占该省份专项债规模的比例上限从20%提升至25%,但从实际情况上来看,专项债用作资本金的比例还较低,2020-2024年专项债用作资本金的比例平均仅为7.7%,存在较大提升空间。第二,特别国债有望扩容至2-3万亿:明年两会期间,或将推出超长期特别国债的扩容计划。2024年两会期间的《政府工作报告》提出,从2024年开始拟连续几年发行超长期特别国债,当年先发行1万亿元。我们认为,2025年特别国债发行额度将提升至2-3万亿,其中1万亿用于补充商业银行资本金,提升银行抗风险和增加信贷投放的能力;1-2万亿用于加力支持“两重”“两新”建设,拉动总需求逐步回升,为长期高质量发展打下基础。第三,广义财政赤字率将明显抬升至8.2%-9.6%左右:考虑到政府性基金预算是专项用于特定基础设施建设和社会事业发展的财政收支预算,也具有广义财政扩张属性,因此在计算广义财政赤字时综合考虑一般公共财政和政府性基金的收支缺口。与此同时,我们将地方政府专项债发行和不计入财政赤字的特别国债发行取得的收入作为弥补赤字的融资项目考虑,计入到广义财政赤字之中。同时考虑到,每年补充到预算稳定调节基金和结转结余以后年度使用的资金在实际意义上并没有体现为当年的财政支出,不具备当年的广义财政扩张属性,因此在计算广义财政赤字时减去这两项。因此我们定义:广义财政赤字=狭义财政赤字+地方政府专项债务收入+特别国债收入-补充预算稳定调节基金-结转结余以后年度使用资金。2024年广义财政赤字规模预计约为8.7万亿元左右,对应的广义赤字率为6.6%,为2020年以外的最高水平。如果如前述所预判,新增专项债额度或将大幅扩张至4-5万亿,特别国债有望扩容至2-3万亿,则广义财政赤字率将明显抬升至8.2%-9.6%左右,将对我国经济增长起到显著促进作用。
(二)重点政策展望
1、应对外部冲击
地缘政治的不确定性,可能会对我国贸易和投资产生负面外部冲击,政策有望积极应对。首先,随着特朗普上台及其贸易保护主义政策的实施,2025年的中美贸易摩擦或将持续升温,这将对我国出口导向型产业构成压力。其次,在通胀韧性的背景下,美联储的货币政策决策变得更加复杂。美联储在12月的会议前仍需关注即将公布的非农和通胀数据,如果这些数据大致符合预期,美联储可能会出于“呵护软着陆”的考虑进一步降息。然而,如果数据超出预期,美联储可能会保留在12月不降息的灵活性,以防止通胀风险的再次上升。预计2025年美联储将减缓降息步伐,降息2-4次,降息幅度为50-100个基点。若美联储采取更紧缩的政策立场,则会限制我国货币政策的宽松空间,对我国的外汇储备和人民币汇率造成压力。最后,地缘政治紧张局势加剧了部分国家和地区的动荡变革,进一步影响全球经济的稳定性,也加速了逆全球化的趋势,给我国经济增长带来挑战。
2、加大宏观调控
面对复杂多变的国内外经济形势,我国政府在制定宏观经济政策时,将更加注重内外部平衡,财政政策和货币政策将形成合力,共同推动经济高质量发展。预计2025年的财政政策将显著增加发力程度,而货币政策仍将继续保持宽松基调,重点在结构性货币政策工具。首先,从财政政策的角度来看,2025年中国经济将面临更为复杂的内外部挑战,包括但不限于全球经济复苏的不确定性、国内经济结构调整的压力、以及应对老龄化社会带来的财政支出增加等。为了应对这些挑战,政府可能会采取更加积极的财政政策,通过增加公共投资、优化财政支出结构、减税降费等措施,刺激经济增长,促进就业,提高民生水平。特别是在基础设施建设、科技创新、环境保护等领域,政府投资有望进一步加大,以推动经济结构优化升级,增强经济发展的内生动力。同时,财政政策还将更加注重精准性和可持续性,确保财政资源的有效利用,避免债务风险的累积。其次,从货币政策的角度来看,2025年预计将继续保持宽松的基调,但重点将放在结构性货币政策工具的运用上。随着经济结构调整的深入,传统货币政策工具的效果可能逐渐减弱,结构性货币政策工具将成为央行调节经济、支持特定领域发展的重要手段。例如,通过定向降准、再贷款、再贴现等工具,加大对小微企业、科技创新、绿色经济等领域的金融支持,促进经济结构优化和转型升级。此外,央行还可能进一步完善利率市场化机制,提高货币政策传导效率,确保资金流向实体经济,支持经济高质量发展。同时,面对国际金融市场波动加剧的挑战,货币政策还将注重维护金融稳定,防范系统性金融风险,为经济平稳健康发展创造良好的金融环境。
3、着眼长期规划
2025年标志着“十五五”规划的开端,这一规划预计将全面深化中国的改革进程,推动现代化发展。规划的核心议题预计将重点涵盖经济体制改革、科技创新、国企改革、产业升级、社会保障体系完善等多个方面。科技创新方面,将更加注重科技自立自强,推动关键核心技术攻关,提升产业链供应链的自主可控能力。产业升级方面,将加快发展战略性新兴产业,推动传统产业转型升级,构建现代产业体系。社会保障体系方面,将重点关注住房、医疗、教育、养老等社会民生领域改革,解决人民群众最关心、最直接、最现实的利益问题。从重要会议的议程设置来看,参考过往惯例情况,2025年上半年或将召开四中全会,下半年或将召开五中全会。四中全会通常聚焦于党的建设、国家治理等重要议题。五中全会则通常讨论下一个五年规划的建议,预计2025年的五中全会将审议并通过“十五五”规划的建议,为未来五年的发展指明方向。这两个重要会议的召开,或将为2025年的政策制定提供重要的指导和依据。
4、平衡供给需求
展望2025年,我国在供给与需求两端的政策将呈现出新的特点,旨在推动经济高质量发展,促进产业升级与消费升级。在需求端,政策将更加注重激发消费潜力,特别是通过设备更新与以旧换新政策,促进消费结构优化升级。随着消费者对高品质生活的追求日益增强,政府有望出台更多激励措施,鼓励家电、汽车等耐用消费品的更新换代,不仅有助于提升居民生活质量,还能有效拉动内需,促进经济增长。例如,政府可能会推出更加优惠的补贴政策,降低消费者更新设备的成本,同时加大对环保型、智能型产品的推广力度,引导消费向绿色、智能方向发展。在供给端,新型城镇化与新型工业化将成为政策的重点方向,旨在构建更加协调、可持续的经济发展格局。新型城镇化政策将更加注重提升城市功能与品质,推动城乡融合发展,通过优化城市空间布局、完善基础设施建设、提升公共服务水平等措施,吸引更多人口向中小城市和城镇转移,缓解大城市人口压力,促进区域经济均衡发展。同时,新型工业化政策将聚焦于推动制造业向高端化、智能化、绿色化转型,通过加大研发投入、优化产业结构、培育新兴产业等手段,提升产业链供应链的现代化水平,增强国际竞争力。例如,政府可能会加大对5G、人工智能、新能源汽车等领域的支持力度,促进技术创新与应用,为经济发展注入新动能。结合需求端和供给端,2024年的“两新”政策或将在2025年升级为“四新”,即“大规模设备更新和消费品以旧换新”,和“新型城镇化与新型工业化”。
5、地产政策持续加码
2025年的房地产政策,可以预见政府将继续深化房地产市场的改革,推动市场向更加健康、可持续的方向发展。在新发展模式方面,政府可能会进一步强化“租售并举”的政策导向,旨在通过增加租赁市场的供给,满足不同层次的住房需求,促进房地产市场的平稳健康发展。这一政策导向不仅有助于缓解当前部分城市住房供需矛盾,还能有效抑制房价过快上涨,减轻居民的住房负担。在成本控制方面,政府可能会在开发端和交易端采取措施,以降低房地产开发和交易的成本,提高市场的效率。例如,在开发端,政府可能会通过优化土地供应结构、简化审批流程等措施,降低开发商的拿地成本和建设成本;在交易端,则可能通过调整税费政策、优化交易流程等方式,降低买卖双方的交易成本。这些措施有助于提高市场的活力,促进房地产市场的健康发展。同时,为了促进房地产市场的长期稳定,政府可能会加快研究在持有端增加成本的政策,包括房产持有税、空置税等,以增加持有房产的成本,减少投机性购房,促进房地产市场的供需平衡。通过这种方式,政府可以更好地引导市场预期,避免市场出现大幅波动,维护市场的稳定。此外,限制性政策的持续放松也是2025年房地产政策的一个重要方向。近年来,随着房地产市场的逐步成熟,政府已经开始逐步放松限购、限贷等限制性政策,以适应市场发展的需要。预计2025年,政府将进一步优化这些政策,为市场提供更加宽松的发展环境。例如,可能会进一步放宽购房资格限制,提高公积金贷款额度等,以支持合理住房需求,促进房地产市场的健康发展。
6、落实地方政府化债
2025年,我国政府在地方债务管理方面预计将继续采取积极而审慎的政策,以确保地方财政的可持续性和经济的稳定增长。随着中国经济步入高质量发展阶段,地方政府债务问题成为影响经济健康发展的关键因素之一。11月8日,十四届全国人大常委会第十二次会议审议通过了近年来力度最大的化债举措,根据安排,2025年将提高2万亿地方政府新增专项债务限额并从新增地方政府专项债券中安排8000亿元,共计2.8万亿用于置换隐性债务,将短期、高息的隐性债务置换为低息、长期的专项债务,减轻地方政府偿债压力。预计2025年的化债政策将更加注重债务结构的优化、风险防控机制的完善以及地方政府债务管理能力的提升。在化债力度和规模方面,考虑到当前地方政府债务存量较大,且新增债务需求依然存在,预计2025年的化债政策将保持适度的力度,既不会过于激进导致地方财政压力过大,也不会过于保守影响到必要的基础设施建设和公共服务供给。同时,对于高风险地区,政府可能会采取更为严格的债务管控措施,包括限制新增债务规模、加强债务审计等,以防止债务风险的进一步积累。2025年的化债政策将对地方经济产生多方面的影响。首先,通过优化债务结构和降低债务成本,可以有效减轻地方政府的财务负担,为地方经济发展创造更加宽松的财政环境。其次,加强债务风险防控,有助于提高地方政府的信用评级,增强市场信心,吸引更多社会资本参与地方经济建设。此外,化债政策的实施还将促进地方政府转变发展方式,从依赖债务扩张转向依靠创新驱动和效率提升,推动地方经济向高质量发展转型。
四、大类资产配置建议
(一)黄金与大宗商品:黄金走高,原油略降
预计2025年黄金价格有望攀升至3000美元/盎司,这一预测基于全球经济的不稳定性、货币政策的调整以及美元信誉的变化。首先,在地缘政治冲突频发、特朗普回归带来可预见的全球贸易摩擦加剧以及全球经济不确定性加剧的背景下,中长期看黄金作为避险资产的需求将持续增加。此外,美联储的货币政策对黄金市场产生重要影响,我们仍预计2025年美联储将维持降息政策路径,这将减少持有现金的吸引力并增强通胀预期,从而为黄金价格提供支撑。再者,特朗普政府的财政政策主张,包括对外加征关税和对内减税,可能会导致财政赤字持续扩大,这无疑将加剧利息偿付压力,透支美元信用,美元体系信誉的下降进一步将推动黄金价格上涨的趋势。综合这些因素,黄金作为投资组合中的避险资产,其价格上涨的预期有充分合理的支撑。
2025年原油价格预计将略有下降。这一预期主要基于两个关键因素:OPEC的增产计划,以及美国对能源行业的监管放宽导致供应增加。首先,OPEC的增产计划是影响原油价格的重要因素之一。OPEC+成员国将在2025年初逐步增加原油产量,以应对全球经济复苏带来的需求增长。这种增产计划在短期内可能会导致市场供应过剩,从而对油价形成下行压力。其次,特朗普上任后,美国对能源行业的监管放宽将显著增加全球原油供应。特朗普政府一直强调支持传统能源开发,特别是页岩油产业。预计特朗普将通过减税、放松环保要求等措施,刺激美国页岩油产量的增长。这些政策将降低页岩油的生产成本,提高油企的盈利能力,从而推动产量的提升。美国原油产量已经升至1350万桶/日的历史最高水平,而特朗普近期表示产量还有继续提升的空间。此外,特朗普政府还可能通过能源基础设施建设,为加拿大和美国增产提供便利,进一步增加市场供应。这些措施将使美国成为全球原油市场的重要供应方,对油价形成持续的下行压力。
(二)国内风险资产:A股超配,债市震荡
基于当前及预期的宏观经济环境、政策导向以及市场情绪,我们建议对A股采取超配策略,同时对债市持谨慎乐观态度。对于A股来说,首先,从宏观经济环境来看,随着我国一揽子稳增长政策的出台,经济增长动能逐渐修复,这些政策的实施不仅有助于提升市场信心,也为A股市场提供了良好的基本面支撑。此外,随着全球经济复苏步伐加快,外需有望进一步改善,为中国经济增长注入新的动力,从而对A股形成正面影响。其次,从流动性角度来看,预计2025年国内流动性环境将保持合理充裕。一方面,央行将继续实施稳健的货币政策,灵活运用多种货币政策工具,确保市场流动性合理充裕,支持实体经济特别是中小微企业的发展。另一方面,随着资本市场改革的深化,将有更多中长期资金入市,如养老金、保险资金等,这些资金的持续流入将为A股市场提供稳定的资金支持,有利于市场健康稳定发展。再者,从市场情绪和估值水平来看,经过近年来的调整,A股整体估值水平处于历史较低区间,具备较高的投资价值。随着经济基本面的改善和企业盈利的逐步恢复,市场情绪有望进一步回暖,吸引更多的投资者关注并参与A股市场,推动市场整体向好发展。对于债市而言,当前国债收益率已处2.0772%的较低水平,考虑到中国央行的基准利率以及整体的货币政策环境,如果全球经济复苏不及预期,或者国内经济增长仍面临较大压力,中国央行可能会采取更加宽松的货币政策,以刺激经济增长。这种情况下,国债利率有进一步下降的空间,但是否能够降至2%以下,还需视具体经济状况和政策调整而定。
(三)美股美债:美股谨慎,美债超配
在2025年的大类资产配置中,建议对美股保持谨慎态度,而对美债市场则持牛市看法。对于美股市场,建议保持谨慎的原因有多方面。首先,尽管科技巨头的盈利增速稳健,且美联储降息和美国经济“软着陆”为美股提供了稳定的宏观环境,但美国股市在经历了长期的牛市后,可能面临调整,尤其是科技股等高估值板块,其估值回调的风险较大,2025年美国股市的波动性可能显著加大。实体经济增速的下降可能降低上市公司的盈利能力,同时美股“七姐妹”的过高估值可能在内外冲击下显著回落。此外,美国政府的财政政策、货币政策以及监管政策的变化都可能对美股市场产生重大影响,例如贸易保护主义政策可能将打乱供应链,导致企业成本上升。因此,考虑到这些不确定性,建议对美股投资持谨慎态度。对于美债市场,预计2025年将呈现牛市趋势。一方面,全球经济增长前景面临挑战,美国国债作为避险资产的需求可能会增加,尤其是在风险资产价格波动性明显走高时,市场避险情绪会相应升温,带动美国国债的需求抬升,对美国国债而言偏利好。另一方面,随着债务和赤字的不断攀升,越来越多的财政收入被分配用于偿还债务和支付社会福利,这可能会对生产性投资产生挤出效应。这种财政分配的转变可能会导致经济增长速度减缓,同时降低通胀压力。在这种情况下,美联储将继续维持降息路径,以刺激经济和应对通胀下降,最终10年期美债利率中枢或将下移,美债市场有望迎来牛市行情。
(四)汇率:人民币面临一定贬值压力
预计2025年,人民币将面临一定的贬值压力,这主要是基于出口压力和美元走强的双重因素。一方面,随着全球贸易环境的变化,包括贸易保护主义的抬头、新兴市场国家的崛起以及发达国家制造业回流等趋势,中国的出口面临越来越大的挑战。尤其是特朗普上台后或将履行竞选承诺,对中国加征超60%的关税,对我国出口产生显著压制作用。为了缓解出口压力,我国可能会采取更加灵活的汇率政策,允许人民币适度贬值,以增强出口商品的国际竞争力。另一方面,从国际货币体系的角度来看,美元的走势对人民币汇率有着直接的影响。特朗普政府的关税政策可能导致消费者减少进口商品购买,减少货币外流,从而支撑美元。此外,关税政策可能引发输入型通胀,而限制非法移民可能减少低端劳动力供应,这两者可能导致通胀压力上升,促使美联储采取相对紧缩的政策或者减缓降息力度,进一步支撑美元走强。美国的货币政策变化也会影响全球投资者的风险偏好,当美元走强时,全球投资者可能会减少对新兴市场货币的投资,转而寻求美元资产的安全性和收益性,这也会对人民币汇率产生负面影响。在这样的背景下,人民币可能会面临贬值的压力。
五、股票市场投资主线建议
(一)并购重组
2025年的并购重组将是一条重要投资主线。证监会、国资委及地方政府如上海、深圳等地均出台了支持并购重组的政策。今年9月25日中国证监会发布《关于深化上市公司并购重组市场改革的意见》,支持上市公司通过并购重组提升投资价值。随后9月27日国务院国资委召开国有企业改革深化提升行动2024年第三次专题推进会,就国有企业重组整合、深化市场化经营机制改革、完善企业科技创新机制体制等重点任务进行了布置。11月12日上海市政府常务会议原则同意《上海市支持上市公司并购重组行动方案(2025—2027年)》,强调并购重组是提高上市公司质量、培育龙头企业的重要方式。近日深圳市则起草了《关于进一步推动我市上市公司和产业企业并购重组 助力科技产业金融一体化的若干措施》(征求意见稿),提出建立上市公司并购重组项目库、扩大并购重组储备范围、丰富并购重组融资渠道等多项措施,以推动上市公司高质量发展和跨境并购。这些政策体现了国资委及地方政府对于并购重组的积极态度和支持,旨在通过政策引导和资源配置,促进企业通过并购重组实现产业升级和技术创新,增强市场竞争力。预计2025年的并购重组将聚焦于新质生产力。并购重组的协同效应和整合功能能够使得企业迅速吸纳稀缺的技术和资源,有效加强科技创新与产业创新的深度融合。并购重组新规的审核时间缩短、对估值包容度提升,对于科创板企业尤其是“硬科技”企业来说,能加快形成新质生产力,扩大业务规模和市场占有率。“科创板八条”自今年6月发布以来,科创板新增披露40余单股权收购交易,其中包括首单发行定向可转债并购重组、未盈利资产并购等。未来在进一步结合并购重组新规落地的条件下,高科技型企业有望充分获利。此外,非银金融机构板块也值得关注。“两创”板块公司上下游资产并购也为非银金融线在当前IPO紧缩态势下获得新的业务增长及转型空间提供机遇,并购重组中所涉及的撮合、估值、转化等多个环节均需要中介机构深度参与,综合实力突出、执业质量优异的券商有望更为获益。
(二)科技创新
政策支持和市场流动性改善将推动科技创新企业快速发展。习近平总书记在中央金融工作会议上指出,做好科技金融、绿色金融、普惠金融、养老金融、数字金融五篇大文章,强调“科技金融要迎难而上、聚焦重点”。今年以来政府出台了一系列支持科技创新的政策,例如研发费用加计扣除优惠、高新技术企业减按15%税率征收企业所得税、先进制造业企业增值税加计抵减和留抵退税、央行设立5000亿元科技创新和技术改造再贷款、证监会支持科技型企业综合运用股份、定向可转债、现金等各类支付工具实施重组等,显著缓解科技创新企业的资金压力,提高企业盈利能力,增强企业现金流。展望2025年,随着政策支持的持续加码和市场流动性的进一步优化,科技创新预计将成为A股市场的一个重要投资方向。在人工智能、半导体、新能源、创新药等前沿技术领域,具有核心竞争力的公司将迎来重大发展机遇。这些领域的技术突破不仅将推动相关企业业绩的快速增长,还将带动整个产业链的升级和变革。建议投资者重点关注在这些前沿技术领域有核心竞争力的公司,以及具有技术优势和市场潜力的中小型科技企业。
(三)权重龙头
2025年,随着ETF在A股市场影响力的持续扩大,权重龙头股将成为股票市场投资的主线之一,引领市场资金流向和投资趋势。今年以来,公募基金对A股的定价权正逐渐转向以ETF为首的被动基金承接,对股价展示出较为显著的边际定价能力。前三季度,股票型ETF吸金超9000亿元,为A股市场带来了显著的增量资金。截至目前,国内已有8只股票型ETF规模超过千亿元,规模超过百亿元的ETF数量则高达35只。权益类ETF规模已突破3万亿元,未来部分发展格局清晰、已被充分研究挖掘为市场投资者所熟知的行业,有可能逐渐被行业指数基金引领。而这类行业指数基金中的权重龙头股是在各自行业中占据领先地位、具有较强市场竞争力和良好财务表现的大型企业。这些企业在经济周期中表现出更强的抗风险能力和成长潜力,因此在投资者中享有较高的认可度。ETF的大量资金流入也意味着这些权重龙头股将获得更多的资金支持,从而在市场中占据更加重要的地位。此外,权重龙头股的投资价值还体现在其良好的公司治理结构和透明度上。这些公司在信息披露、股东权益保护等方面表现突出,为投资者提供了更加安全和可靠的投资选择。在市场不确定性增加的背景下,基本面扎实、发展前景明确的公司价值将愈发凸显,而权重龙头股正是这类公司的代表。它们不仅能够为投资者带来稳定的收益,还能够在市场波动中提供一定的避险功能。
(四)供给两新
2025年,供给端的新型城镇化与新型工业化将成为股票市场的两大投资主线,引领城市可持续发展和工业现代化的创新趋势。党的二十届三中全会通过的《中共中央关于进一步全面深化改革、推进中国式现代化的决定》指出,要统筹新型工业化、新型城镇化和乡村全面振兴。习近平总书记指出,城镇化与工业化一道,是现代化的两大引擎。新型城镇化是指在传统城镇化的基础上,通过科技创新、智能化管理和绿色发展等手段,实现城市可持续发展的一种新模式。在新型城镇化方面,城市更新与市民化是投资重点关注方向。随着城市更新政策的不断推进,旧城改造、棚户区改造、历史文化街区保护等项目将成为重要投资方向。这些项目不仅有助于改善城市居住环境,提升城市品质,还能带动建筑材料、建筑装饰、园林绿化等相关产业的发展。此外,随着人口市民化进程的加快,公共服务设施的建设需求也将显著增加,包括教育、医疗、养老、文化娱乐等领域的投资机会值得关注。同时,智慧城市作为新型城镇化的重要组成部分,其建设将推动信息技术、物联网、大数据、云计算等高新技术的应用,为相关企业提供广阔的市场空间。新型工业化是指在传统工业化的基础上,通过技术创新、产业升级和结构优化等手段,实现工业现代化的一种新模式。在新型工业化方面,数据驱动和绿色制造是两个重要投资方向。随着“中国制造2025”战略的深入实施,智能制造、高端装备、新能源、新材料等领域的技术创新和产业升级将成为推动工业现代化的关键力量。投资者可以关注那些在智能制造领域拥有核心技术的企业,如工业机器人、智能控制系统、工业互联网平台等。同时,绿色制造也是不可忽视的投资方向,包括清洁能源、节能环保技术、循环经济等领域的创新企业将受益于政策支持和市场需求的增长。此外,随着数据成为新的生产要素,数据采集、处理、分析等相关技术和服务也将迎来发展机遇,特别是在工业大数据、工业云平台等细分市场。
(五)养老生育
养老产业和生育产业正迎来前所未有的发展机遇。随着我国逐渐步入老龄化社会,养老产业前景逐渐明朗。11月8日国务院常务会议决定进一步推动养老产业的发展,特别是大力发展银发经济,提出要深化养老服务改革,激发养老产业的活力,并通过促进养老消费来扩大内需。接着,24个政府部门联合出台了《关于进一步促进养老服务消费 提升老年人生活品质的若干措施》。文件强调,要挖掘养老服务消费潜力,推动养老产业协同发展,实现服务的高质量发展。政策的关键是提升老年人的生活品质,完善养老服务体系,并通过促进消费激活市场。通过政府进行补贴投资设立公立养老院拉动内需,有望提振相关产业链发展。生育支持政策持续加码,生育产业或将迎来投资机遇。10月28日国务院办公厅印发《关于加快完善生育支持政策体系推动建设生育友好型社会的若干措施》,提出建立生育补贴、加强育幼服务体系建设等方面政策,重点强调要制定生育补贴制度实施方案和管理规范。政策推动下,辅助生殖需求有望快速释放,带动相关产业链发展。叠加医保政策的积极支持,辅助生殖行业或将带来全产业链机遇。此外,完善生育政策的背后也是促进人口高质量发展的需求,未来出生率的提高有望拉动教育需求提升,K12等培训标的也值得关注。

(1)既有政策落地效果及后续增量政策出台进展不及预期,地方政府对于中央政策的理解不透彻、落实不到位。(2)经济增速放缓,宏观经济基本面下行,经济运行不确定性加剧。(3)近期房地产市场较为波动,市场情绪存在进一步转劣可能,国际资本市场风险传染也有可能诱发国内资本市场动荡。(4)土地出让收入大幅下降导致地方政府债务规模急剧扩大,地方政府债务违约风险上升。(5)地缘政治对抗升级风险,俄乌冲突不断,国际局势仍处于紧张状态。

胡玉玮:首席政策分析师。经济学博士、牛津大学博士后、欧盟访问学者。曾担任中国证监会研究院国际金融部负责人、西班牙对外银行(BBVA)驻华代表(养老金与保险)、经济合作与发展组织(OECD)经济学家。世界银行、国际货币基金组织等国际组织顾问专家,中国社科院、中国人民大学、上海对外经贸大学客座研究员。参与或主持多项国际、国家和部委重大经济金融领域研究课题。主要研究领域:宏观经济、国际金融、资本市场。
冯天泽:中信建投政策分析师,北京大学理学学士、金融学硕士,香港中文大学经济学硕士,曾任职于国家外汇管理局和,主要研究领域包括:宏观政策、金融监管、汇率及外汇储备等。
周之瀚:中信建投政策分析师,中国人民大学理学学士、经济学学士,北京大学金融学博士,曾挂职于中信集团。主要研究领域包括:宏观经济、货币政策、金融监管等。


