今天是“五一”假期第一天
记者从中国旅游研究院了解到
从预测数据上看
今年“五一”假期
会有超过2.4亿人次出游
将恢复到2019年的104%
多个景区已开启人从众模式
早上七点过
成都大熊猫基地南门
人山人海
早上8点过
还没开门的三星堆门口也是排满了
宽窄巷子
↓
成都熊猫基地今明门票已约满
成都大熊猫繁育研究基地4月29日发布公告:
成都大熊猫繁育研究基地(以下简称:熊猫基地)4月29日、30日门票已约满,截止发稿时五一假期后三天还有少量余票,尚未预约门票的游客请及时调整行程或择日参观,为您带来的不便敬请谅解!(免票游客可直接凭身份证原件和相关免票证件核验后入园)
熊猫基地都江堰野放繁育研究中心(熊猫谷)4月30日上午时段线上门票已约满(线下门票略有余票),截止发稿时其余四天线上线下门票均有余票。
三星堆4月29日至5月2日
门票已售罄
据@四川广汉三星堆博物馆 28日消息,该馆4月29日至5月2日的门票已售罄。请尚未预约门票的游客及时调整行程,选择周边其他博物馆、景区参观。
假期前三天
成都自然博物馆均已约满
成都自然博物馆 (成都理工大学博物馆)的“观展预约”通道显示4月29日、30日、5月1日的预约已满。
乐山大佛部分停车场饱和
据乐山交警,大佛景区P4、P9停车场已饱和,其他停车场余位充足。请广大驾驶员朋友合理安排行程,文明驾驶,规范停车。
乐山大佛景区交通管制信息:明月路红绿灯路口实行交通管制,禁止车辆往凌云东路行驶。请过往车辆服从现场交警指挥。
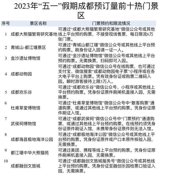
成都这十大景区最火!市民游客请提前关注预约限流信息
据在线OTA交易平台预订大数据显示,成都大熊猫繁育研究基地、青城山-都江堰景区、金沙遗址博物馆、成都动物园、成都欢乐谷、杜甫草堂博物馆、武侯祠博物馆、成都海昌极地海洋公园、都江堰中华大熊猫苑、成都融创文旅城等景区备受游客青睐,预订量较高、排名靠前,预计假期客流量较大。为此,成都市文广旅局发出提示,市民游客如果打算前往以上景区,应提前了解景区预约购票、入园须知和周边交通管理等相关信息,提前通过景区官方微信公众号或其他线上交易平台预约景区门票。
同时,根据往年“五一”假期景区接待大数据预判,洛带古镇、平乐古镇、街子古镇等以本地游客为主的开放式、古镇类景区,天台山景区、川西竹海、南宝山、道明竹艺村、彭州白鹿古镇等川西自驾游沿线热门景区预计客流量也较大,旅游景区周边区域易发生交通拥堵,建议打算假期前往这些景区的游客应提前做好行程安排,及时关注道路交通信息,尽量错峰出行。
除了景区
成都东站也是热闹得像春运
地铁人挤人↓
据成都地铁,2023年4月28日“五一”假期前一天,成都轨道交通线网单日客运量创新纪录,达777.58万人次,这是今年首次刷新成都地铁客流历史最高纪录。
4月28日,成都轨道交通各线路末班车延时服务50-60分钟,较历史峰值增长7.58% ,成都地铁4、5、6、8、9、17、18号线客运量及线网83座车站进站客流同步刷新历史纪录,线网单日进站量最高为成都东客站、春熙路、犀浦站,进站量依次为20.40,10.81,6.98万人次。
总而言之
就是火爆!
这个五一
你是在家里宅还是在外面耍呢?
来源:成都商报综合成都大熊猫繁育研究基地、@四川广汉三星堆博物馆、乐山大佛、成都自然博物馆、央视新闻、成都地铁、成都商报-红星新闻记者 李彦琴、网友评论等








